“春晚”定基调!下一个十年值得重仓的 5 大产业链(附核心多宝体育- 多宝体育官网- APP下载参与标的)

发布日期:2026-02-18 12:16:29 浏览次数:

  多宝体育,多宝体育官网,多宝体育下载,多宝体育登录,多宝体育app,多宝体育网址,多宝体育登录,多宝体育靠谱吗,多宝官网,多宝网址,多宝注册,多宝真人,多宝游戏整个晚会的节奏、节目的构成,都透着一股经济周期向上的气息:新事物扎堆亮相,创新的密度明显提升,那种“万物复苏”的劲头很足。

  把今年春晚的节目单拆开来看,其实藏着未来十年的发展主线。机器人集群表演、AI技术的密集植入、卡牌经济的赞助,都不是偶然的编排,而是产业方向的提前预告。这些领域,接下来会进入真正的发力期。

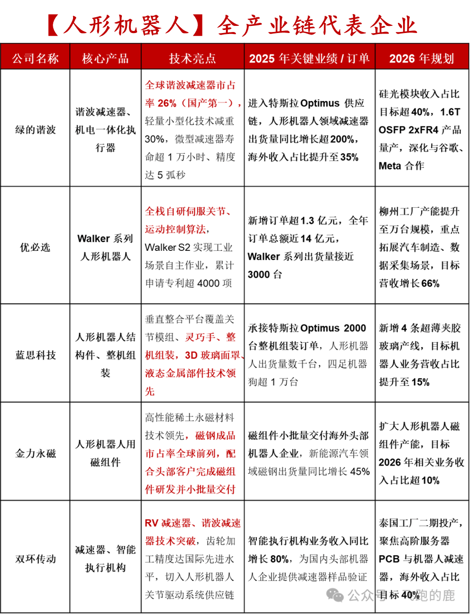
  四大人形机器人企业“组团”竞技:宇树科技H2机器人舞剑展示高自由度关节控制(23-43个关节电机),松延动力N系列机器人完成后空翻、侧手翻等动作,魔法原子“机器熊猫”实现群体协同舞蹈,银河通用Galbot G1在零售场景中完成商品管理:

  人形机器人正加速从概念验证迈向工业应用。2026年的主题是“商业化”——完成量产、搭建产线、实现实打实的“交付”是企业良性发展的核心。技术层面,灵巧手的技术突破(自由度提升、寿命提升、降本)和基座模型的技术收敛是关键挑战。产业链上游核心零部件(谐波减速器、丝杠、灵巧手)和轻量化材料(peek、镁铝合金)是投资重点。

  2025年全球人形机器人出货量约1.86万台,宇树科技与智元机器人各出货约5000台,合计占全球总量半数以上

  产能规划:特斯拉目标年产100万台Optimus产线年底投产);优必选计划2026年实现1万台产能;波士顿动力预计2028年建成3万台年产能

  灵巧手突破:具备19个主动自由度的灵巧手BOM成本已低于1000元,国产灵巧手单指使用寿命已超100万次,价格仅为国外竞品的几分之一

  2026年春晚被称为“机器人浓度最高的一届”。具身智能展示了五大核心技能:陪伴互动(与蔡明搭档撒娇耍宝)、武术绝活(醉拳、双节棍、单腿后空翻)、生活助手(盘核桃、成语接龙、做售货员)、灵动舞蹈以及与经典IP的梦幻联动(孙悟空、大熊猫)。这种高动态、高协同的集群控制技术是全球首次亮相,全景式呈现了人形机器人的应用场景。

  以“感知-决策-执行”闭环为核心,通过多模态大模型(如银河通用GraspVLA模型)与硬件协同(激光雷达、灵巧手),推动机器人从实验室走向商业场景。技术突破点包括集群控制(同步误差<0.1秒)、环境适应性(360°无死角感知)及任务泛化能力(跨场景操作)。

  具身智能指数今年以来涨跌幅2.78%,总市值8.64万亿元,2025年前三季度营业收入2.03万亿元,净利润1809.65亿元。

  头部企业融资活跃:银河通用2025年12月完成3亿美元融资,估值超30亿美元;行业整体2025年融资额超735亿元,同比增长94%。

  字节跳动豆包在小品中实现非台词式“参演”,火山引擎支撑多个节目深度定制。Seedance 2.0生成陆游吟诗、杨妃起舞、张骞策马,每一个特写镜头都能扛住大屏。

  阿里千问APP独家冠名四大卫视春晚,并参与《万马奔腾》《花开富贵》等节目的AI创作。

  美团升级“问小团”AI管家,强化本地生活服务。直播画面下方还开设“豆包解读”栏目,实时阐释节目寓意。

  AI发展已进入下半场,重心正从“模型研发”加速转向“应用落地”。AI Agent是能自主完成任务的“执行者”,为大模型装上“手脚”。

  2025年末至2026年初,行业进入分化阶段:豆包聚焦娱乐场景,千问借助阿里生态主打生活服务,Kimi瞄准生产力提升。当前AI Agent的核心价值集中在To B领域(因推理成本偏高、响应速度较慢),企业付费意愿更强。CPU将成为Agent发展的关键性能瓶颈,负责工具调用顺序、任务分解、结果聚合等系统级调度。

  AI应用指数总市值7.23万亿元,2025年前三季度营业收入2.45万亿元,净利润1649.62亿元。

  2024年应用软件产业总收入2103.1亿元,毛利率49%;IDC预测2026年约60%的中大型AI项目将采用多智能体协同作业。

  AI云服务支撑超高清直播与互动峰值算力需求,火山引擎通过边缘计算节点实现低延迟响应;豆包APP互动引发算力洪流,倒逼数据中心扩容与能效优化(液冷技术渗透率提升)。

  算力需求从“训练”转向“推理”,驱动光模块(800G/1.6T)、液冷服务器、AI芯片等硬件升级。云厂商资本开支加码,2026年字节跳动Capex预计超1600亿元,阿里拟三年投入4800亿元。

  2024年互联网服务与基础架构产业总收入2970.7亿元,毛利率27%;信息技术服务7613.0亿元,毛利率28%。

  液冷服务器市场规模2024年达23.7亿美元,预计2024-2029年复合增长率46.8%;CPO技术进入商用元年,800G光模块规模化应用。

  2026年春晚最大的信号,是卡牌潮玩首次登上国家级舞台——卡游成为春晚40多年来首个独家卡牌合作伙伴,推出“骐骥驰骋典藏卡”,让生肖IP通过卡牌串联起三代人的共同记忆。

  名创优品等潮玩品牌同步跟进,让春晚从“瞬时观看”延展为“长久收藏”。当爷爷奶奶的生肖邮票、爸妈的纪念币与年轻一代的卡牌摆在同张团圆桌上,代际记忆便真正串了起来。

  情绪经济的本质是消费逻辑从“以商品为中心”转向“以人为中心”。2026年,“情绪价值”首次作为政策关键词写入多地政府工作报告,标志着情绪消费从个人选择上升为城市战略。

  Z世代成为消费主力——超九成年轻人认可情绪价值的重要性,愿意为“治愈”“解压”“悦己”买单。卡牌之所以进入春晚视野,正是因为它兼具娱乐性、社交性和轻收藏属性,完美契合“功能满足”到“情绪价值”的消费换挡。